艺术生注意!2024年艺术文化占比将有变化

关键词: 艺术生注意!2024年艺术文化占比将有变化
2023-06-09 阅读:10
艺术生注意!2024年艺术文化占比将有变化
艺术类专业统一考试说明
图片图片图片图片




图片

图片



图片

图片



图片

图片

图片

图片

图片


图片


图片图片图片图片


图片

图片

艺术类专业考试招生工作实施方案政策解读

近日,山东省招生考试委员会印发了《山东省进一步加强和改进普通高等学校艺术类专业考试招生工作实施方案》(以下简称《实施方案》)。为使考生、家长、学校和社会各界全面准确了解有关内容,现将相关政策解读如下。

一、《实施方案》出台的背景和过程。

2020年10月教育部办公厅印发《关于做好2021年特殊类型招生工作的通知》(教学厅〔2020〕13号),要求省级招生考试机构要积极创造条件增设艺术类专业省级统考科类,扩大省级统考专业范围;2021年9月教育部印发《关于进一步加强和改进普通高等学校艺术类专业考试招生工作的指导意见》(教学〔2021〕3号),从总体要求、主要任务和举措等方面对艺术类专业招生工作进行了系统性改进和完善。我省全面贯彻落实教育部工作要求,2020年11月发布《关于逐步推行普通高校招生艺术类专业省级统考的说明》,按照稳步推进、分步实施的原则,2023年基本实现省级统考全覆盖。

2022年10月,国家统一将艺术类别设置为7类,同时对各类别考试科目、考试时长、科目分值等作出明确要求,2024年起在全国范围内统一推进实施。我省按照国家要求,结合工作实际,广泛开展调研论证,制订出台了《实施方案》和《考试说明》,进一步加强改进、细化明确我省艺术类专业考试招生工作。

二、加强和改进艺术类专业考试招生的基本原则是什么?

加强和改进艺术类专业考试招生坚持4项基本原则:一是坚持育人为本。遵循正确育人导向,践行社会主义核心价值观,落实“五育”并举,增强文化自信,促进学生健康成长。二是提高选拔质量。适应全面建设社会主义现代化国家对高素质艺术人才的需要,深化考试内容改革,改进考试方式,完善评价标准,注重学生综合素质。三是加强分类指导。引导高校立足学科专业特点和培养定位,突出办学特色,完善人才选拔模式,推进不同专业分类考试。四是确保公平公正。健全监督制约机制,强化全程监督,保障考试招生机会公平、程序公开、结果公正。

三、加强和改进艺术类专业考试招生的总体目标是什么?

加强和改进艺术类专业考试招生的总体目标是:到2024年,基本建立以统一高考为基础、省级专业考试为主体,依据高考文化成绩、专业考试成绩,参考学生综合素质评价,分类考试、综合评价、多元录取的高校艺术类专业考试招生制度,基本形成促进公平、科学选才、监督有力的艺术人才选拔评价体系。

四、加强和改进艺术类专业考试招生的主要任务和工作措施有哪些?

加强和改进艺术类专业考试招生工作主要有5项任务和措施:一是推进高校艺术专业特色发展。推动高校结合办学实际,进一步明晰人才选拔培养定位,优化艺术学科专业布局。二是提升省级统考水平。优化省级统考专业类别,完善省级统考科目和内容,健全考评人员遴选机制,加强考试组织规范管理。三是严控高校校考范围。控制现场校考人数,不再跨省设置校考考点。四是完善招生录取机制。进一步完善招生录取办法,适当提高文化成绩要求,探索建立破格录取机制。五是健全监督管理机制。强化组织监管责任,落实高校主体责任,强化招生信息公开,加大违规违纪查处力度,确保公平公正。

五、我省加强和改进艺术类专业考试招生政策从何时起实施?

我省加强和改进艺术类专业考试招生政策自2024年起实施,即2023年12月份进行的艺术类专业省级统考将依据《实施方案》组织考试。

六、我省艺术专业类别有哪些?有何调整?

2024年起,我省艺术类专业分为美术与设计类、书法类、音乐类、舞蹈类、播音与主持类、表(导)演类、戏曲类等7个专业类别。

具体变化调整是,原文学编导类的广播电视编导、戏剧影视文学等专业调整到普通类,戏剧影视导演、戏剧教育等专业调整到表(导)演类;原摄影类相关专业调整到美术与设计类;原航空服务艺术类专业为交叉融合专业,由招生高校自主确定所属类别;原其他类相关专业调整到普通类等;原戏剧影视表演类、服装表演类2个类别的相关专业调整至表(导)演类。

七、我省艺术类专业省级统考类别有哪些?

2024年起,我省省级统考包括美术与设计类、书法类、音乐类、舞蹈类、播音与主持类、表(导)演类等6个专业类别。戏曲类考试组织实施办法按教育部最新要求执行。

八、考试说明制定的依据是什么?

根据教育部《关于进一步加强和改进普通高等学校艺术类专业考试招生工作的指导意见》(教学〔2021〕3号)及有关文件精神,结合我省实际和高校人才选拔培养的要求,制定山东省2024年普通高等学校招生艺术类专业统一考试说明。考试说明分音乐类、舞蹈类、播音与主持类、表(导)演类、美术与设计类、书法类等6个专业类别。

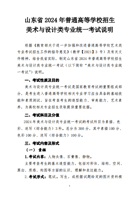
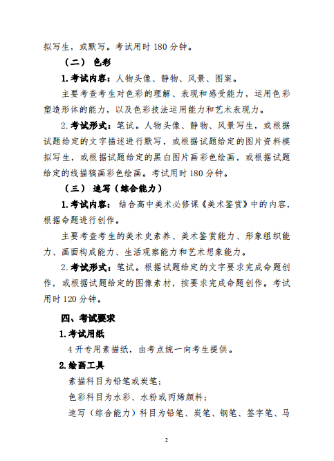
九、美术与设计类专业统考的考试科目有哪些?分值如何设定?

美术与设计类专业统考包括素描、色彩、速写(综合能力)三个科目,每科目分值均为100分,总分为300分。

十、美术与设计类速写(综合能力)科目的考试目的和要求是什么?

速写(综合能力)科目主要考查考生的美术史素养、美术鉴赏能力、形象组织能力、画面构成能力、生活观察能力和艺术想象能力。要求结合高中美术必修课《美术鉴赏》中的内容,根据试题给定的文字要求完成命题创作,或根据试题给定的图像素材,按要求完成命题创作。考试时长由原来的30分钟调整为120分钟。

考生应具备敏锐的生活观察能力和丰富的艺术想象力;美术史知识点把握清晰,理解准确,艺术和人文素养扎实;绘画时要准确理解试题要求,解决试题所提出的问题;构图和形象组织合理,造型生动,技法表现得当。

根据命题创作的考核内容要求,速写(综合能力)科目的绘画工具为铅笔、炭笔、钢笔、签字笔、马克笔、蜡笔、彩色铅笔、水彩。

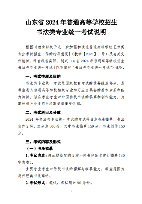
十一、书法类专业统考的考试科目有哪些?分值如何设定?考试时长有何变化?

书法类专业统考包括书法临摹、书法创作两个科目,每科目分值均为150分,总分为300分,两个科目的考试时长均由原来的120分钟调整至90分钟。

十二、书法创作科目为何考查篆书创作?

书法创作要求考生具备一定的古文字识记和理解能力,是从考查考生书法实践的基础能力和基本的文字学素养出发,综合考量书法在基础教育阶段教学实际和高校人才选拔培养的要求。

十三、音乐类专业统考的考试科目有哪些?分值如何设定?

音乐类专业统考分音乐表演、音乐教育两类,其中音乐表演类考试包括器乐、声乐两个方向。考试科目及分值如下:

(一)音乐表演类

器乐方向:包括乐理、听写、视唱、器乐四个科目。乐理15分、听写30分、视唱15分、器乐240分,总分300分。

声乐方向:包括乐理、听写、视唱、声乐四个科目。乐理15分、听写30分、视唱15分、声乐240分,总分300分。

(二)音乐教育类

考试包括乐理、听写、视唱、器乐、声乐五个科目。其中,器乐、声乐两个科目分主副项,其一为主项,另一为副项。乐理15分、听写30分、视唱15分、主项165分、副项75分,总分300分。

十四、音乐类考生如何报名考试?

音乐类考生可以在音乐表演类(器乐)、音乐表演类(声乐)、音乐教育类中,自主选择1—3类报名参加考试,原则上一经选定,不允许修改;报考超过1类的考生,相同科目只考一次。后期志愿填报阶段,同一批次仅能选择1类填报志愿。

十五、音乐教育类主、副项如何确定?

依据考生器乐、声乐两个科目考试成绩,成绩高者默认为主项,成绩低者默认为副项。

十六、舞蹈类专业统考包括哪些舞种方向?考试科目有哪些?分值如何设定?

舞蹈类专业统考包括中国舞、芭蕾舞、国际标准舞、现代舞和流行舞五个舞种方向。舞蹈类专业统考包括舞蹈基本功、舞蹈表演和舞蹈即兴三个科目,舞蹈基本功120分、舞蹈表演150分、舞蹈即兴30分,总分为300分。

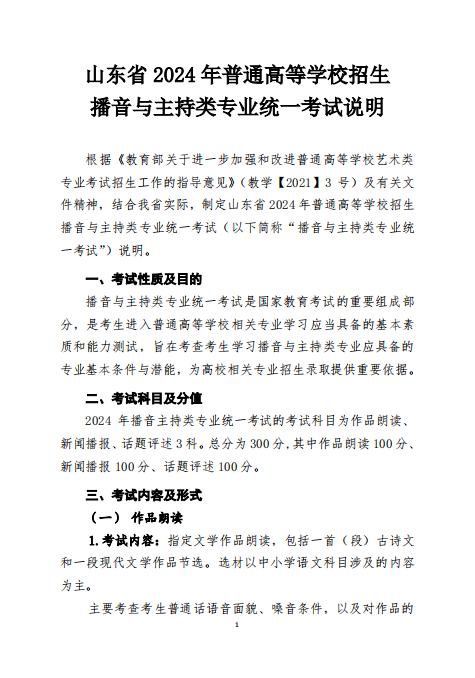
十七、播音与主持类专业统考的考试科目有哪些?分值如何设定?

播音与主持类专业统考包括作品朗读、新闻播报、话题评述三个科目,每科目分值均为100分,总分为300分。

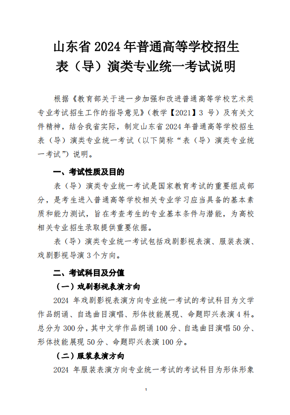
十八、表(导)演类专业统考的具体方向和考试科目有哪些?分值如何设定?

表(导)演类专业统考包括戏剧影视表演、服装表演、戏剧影视导演三个方向,具体考试科目分值如下:

(1)戏剧影视表演方向:包括文学作品朗诵、自选曲目演唱、形体技能展现、命题即兴表演四个科目。文学作品朗诵100分、自选曲目演唱50分、形体技能展现50分、命题即兴表演100分,总分为300分。

(2)服装表演方向:包括形体形象观测、台步展示、才艺展示三个科目。形体形象观测150分、台步展示120分、才艺展示30分,总分为300分。

(3)戏剧影视导演方向:包括文学作品朗诵、命题即兴表演、叙事性作品写作三个科目。文学作品朗诵50分、命题即兴表演50分、叙事性作品写作200分,总分为300分。

十九、如何加强艺术类专业省级统考规范管理?

艺术类省级统考实行省级统一组织、各地及主考院校具体实施的管理体制。进一步强化考务组织管理,按照保密工作规定,完善省级统考命题、制卷、试卷流转、保管等各环节、全流程的管理。严把考试入口关,通过现代技术手段,采用人脸识别系统,加强考生身份核验,实施“2+1”安检防范体系,严防替考和带入违规物品。严把考试组织关,严格落实考生、评委、考场随机编排的“三随机”工作机制,严防考试舞弊。严把考试评分关,完善考试评分标准,积极采取“考评分离”、评委现场独立打分、全程录音录像等方式,确保评分公平公正。

二十、艺术类专业考试的考评人员如何组成?如何管理?

2024年起,将进一步健全完善考评人员遴选机制,共建共享艺术类专业考评人员信息库。在考评人员组成上,优化考评人员组成结构,适当增加考评人员人数,扩大省外校外人员比例。

在考评人员管理方面,将逐步建立艺术类考评人员和考生特殊关系申报制度,凡在规定时间内有指导、被指导关系或有亲属关系及其他利害关系的考评人员和考生,均须按要求进行申报,并严格执行回避制度。高校领导干部子女或其他亲属报考本校的,须向学校报备并在校内公示,相关领导干部要全程回避。严格执行违规考评人员“黑名单”制度,对于隐瞒不报、弄虚作假或违规违纪的考评人员,按有关规定严肃处理,并列入“黑名单”,终身不得参与高校考试招生工作。

二十一、严控高校校考范围有哪些措施?

严控高校校考范围的工作措施有:一是我省艺术类专业省级统考已覆盖的艺术类专业,高校一般应直接使用统考成绩作为考生的专业成绩。二是少数专业特色鲜明、人才培养质量较高的艺术院校,对考生艺术天赋、专业技能或基本功有较高要求的高水平艺术类专业,经教育部批准同意可在省级统考成绩合格生源范围内组织校考。三是组织校考的高校要采取线上考试或使用省级统考成绩进行初选等方式,严格控制现场校考人数,原则上不超过相关专业招生计划的6—8倍。四是2024年起,不再跨省设置校考考点,所有高校艺术类专业校考工作均在学校所在地组织。

二十二、哪些艺术类专业不再组织专业能力考试?采用何种方式录取?

自2024年起,艺术史论、艺术管理、非物质文化遗产保护、戏剧学、电影学、戏剧影视文学、广播电视编导、影视技术等高校艺术类专业,不再组织专业能力考试,直接依据考生高考文化课考试成绩、参考考生综合素质评价,择优录取。

二十三、使用省级统考成绩的艺术类专业考生综合成绩如何计算?有哪些变化?

综合成绩为考生的高考文化成绩和艺术类专业省级统考成绩各按一定比例折算后相加得出。根据国家有关规定,考生综合成绩中高考文化课成绩所占比例原则上不低于50%。2024年起,播音与主持类高考文化课成绩占比70%,书法类高考文化课成绩占比60%,以上两类保持不变;美术与设计类、音乐类、舞蹈类、表(导)演类高考文化课成绩占比由30%提高至50%。具体折算办法如下:

播音与主持类综合成绩=文化成绩×70%+专业成绩×750/300×30%。

书法类综合成绩=文化成绩×60%+专业成绩×750/300×40%。

艺术生注意!2024年艺术文化占比将有变化

顶部